南京市江宁区禄口玉振路幼儿园2025年秋季招生
发布时间:2025/5/15 9:15:12 作者:校管理员 浏览量:746次
南京市江宁区禄口玉振路幼儿园2025年秋季招生
一、招生原则
坚持“属地管理、计划招生、自主选择、统筹保障”的指导原则。
二、招生对象
年满3周岁(2021年9月1日—2022年8月31日)的幼儿。
三、招生计划
小班6个班级
四、招生范围
1.马铺社区、陆岗社区、张桥社区、蓝天星港、百利广场、颐家春天;天著尚居、中骏街区、蓝湖郡、星语海、柏景湾、如意郡等诚信大道以北、翔宇路以东新建小区适龄幼儿。
2.家庭经济困难适龄幼儿,政策照顾对象适龄幼儿。
3.如有空额,招收江宁户籍内周边社区适龄幼儿。
4.如有空额,招收外来务工人员随迁子女适龄幼儿。
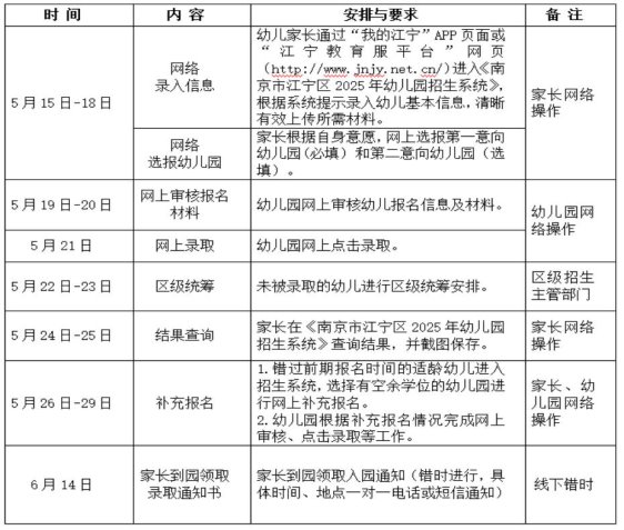
五、报名方式及流程
采用网上信息填报、报名意愿选择→网上审核报名材料→网上查询报名结果→线下领取录取通知
具体流程和时间安排如下:


(“我的江宁”APP下载二维码)
六、网上报名所需材料内容:
本区户籍适龄幼儿:家庭户口簿、不动产权证书(或房屋所有权证、购房合同)、有效预防接种证明、儿童保健手册等材料原件
外来务工人员随迁子女:家庭户口簿、有效预防接种证明、儿童保健手册、由江宁区公安机关出具的有效居住证、在宁缴纳社会保险凭证,或政府相关管理部门颁布的有效证照等。
政策照顾对象及经济困难家庭子女另需提供相应证明。
七、收费标准及收费方式:
收费标准:根据价格主管部门备案的收费项目和收费标准【保育教育费拟收费标准:780元/月;伙食费:12元/天;代办被褥费(自愿,直接缴纳给商家):350元/套】
收费方式:所有费用均通过江宁区学生网上缴费系统缴费。(此缴费方式为唯一缴费方式,任何微信、支付宝等缴费方式均有受骗可能)
收费时间:2025年8月10日以后(具体时间、操作办法另行通知)
八、报名咨询电话
咨询电话: 025-52766330 18020153009
咨询时间:周一至周日 上午8:00——下午5:00(节假日、双休日不休息)
联系人:艾老师、谢老师。
关于玉振路幼儿园,你需要了解
南京市江宁区禄口玉振路幼儿园座落于江宁空港新城玉振路以东、礼尚路以北,总 建筑面积10579.21平方米,办园规模6轨18个班级。办园性质为公办园。
幼儿园小班每班按两教一保配备,专职教师均具有学前教育教师资格证和学前专科及以上学历,市德育工作带头人1名,市优秀青年教师1名,区学科带头人1名,区优秀青年教师5人,区德育青年教师1人,是一 支睿智、阳光、朝气的青年教师队伍,更是一支爱岗敬业、有较高专业素养的教师队伍。


办园理念
金声玉振,“乐”伴童年
幼儿在陪伴中,健康、阳光、幸福生长;教师在陪伴、追随幼儿的活动中,自觉发展;家长在自然养育幼儿的生活中,不断成长。


课程设置
基础性课程:主题活动、游戏活动、节日活动、生活活动,以幼儿共性经验水平、 发展需要为基础的预设性课程。




拓展性课程:项目活动、共享活动、助教活动,以幼儿个体或小组的兴趣需要为课 程基点的生成性课程。


园所环境
班级活动区



户外游戏区

